Project [02]
Improving user onboarding journey
Resources for web and mobile product launches
PDF designs for teachers and parents
Project Overview
The focus of this project was to create a seamless onboarding experience ahead of a multi-product and mobile app launch. I addressed technical and UX challenges, redesigned the invitation and verification process, and developed comprehensive onboarding resources to support teachers and parents. The goal was to ensure users received a smooth, engaging, and consistent introduction to the products, leaving a positive first impression.
Problem Statement
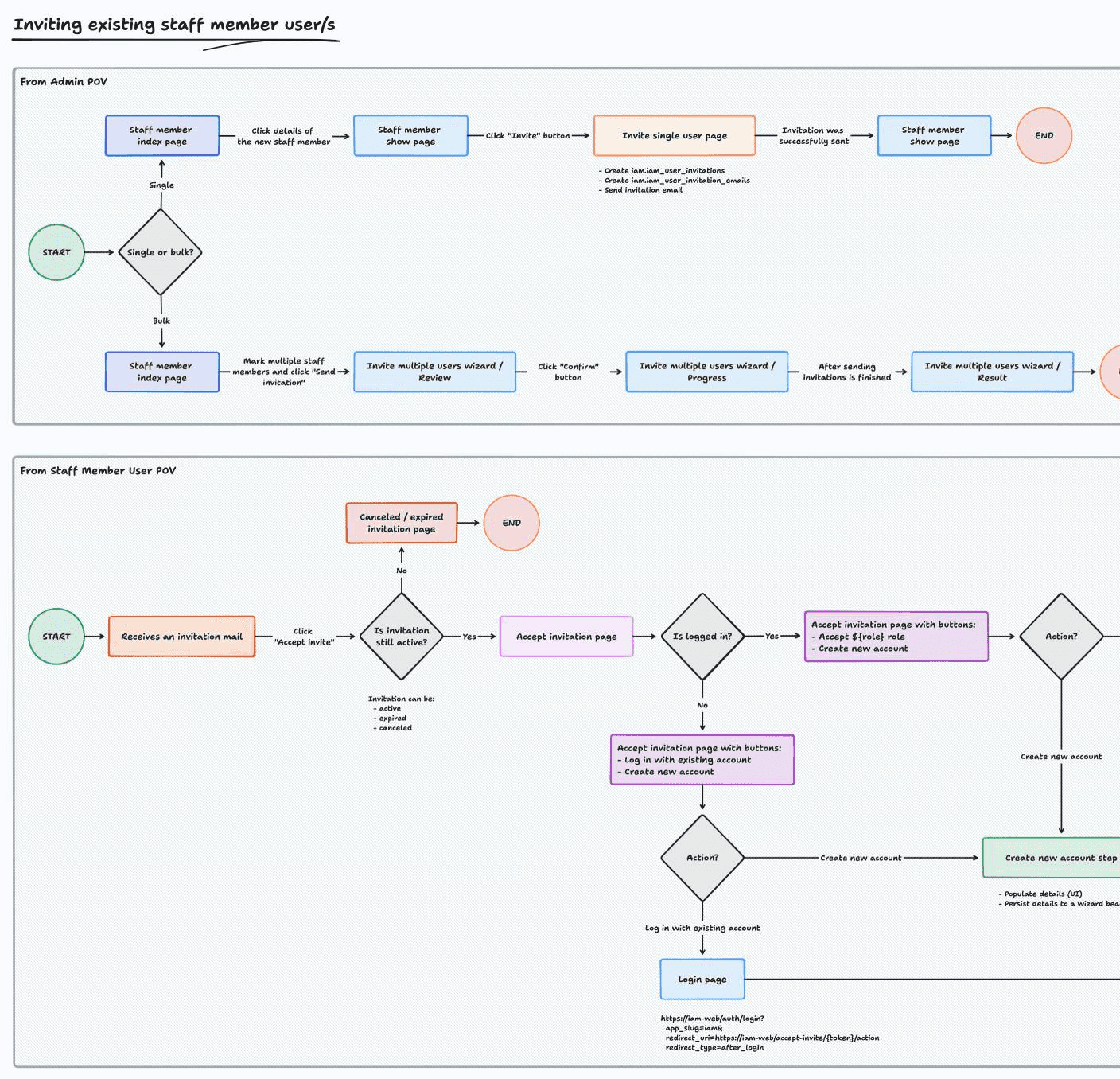
2FA Barrier: The existing FusionAuth 2FA method required users to scan a QR code via an authenticator app, which was impossible for mobile app users trying to log in on the same device.
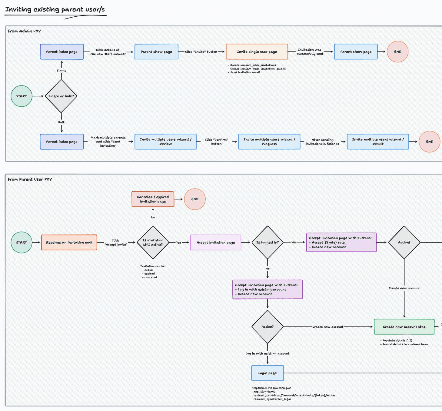
No Onboarding Journey: There was no structured onboarding journey mapped out. HTML email invites lacked engagement and “wow factor,” and no resources were provided to set expectations or support users.
Project
Graphic & UX Design
My Role
Lead Designer
Platforms
Print and Web
Platforms
Print and Web
"I asked Emma, Helen and Stacey to put together some content that would both highlight our new features/products and also support customers with the return to school and parent engagement. No small task!\r\n\r\nThey smashed it ? They worked together to create not one but two amazing sets of resources – great content, great design, delivered on time and with serious wow factor. Brilliant work team"
Persona
Hayley
Maths Teacher
Hayley is a teacher who needs to understand and adopt the new school and parent mobile apps efficiently. She values clarity, guidance, and a smooth setup process so she can focus on teaching and supporting her students.
Age: 45
Tech Proficiency: Moderate
Goals
Complete the onboarding process quickly and confidently.
Access helpful resources to understand features and expectations before using the apps.
Engage with the apps effectively to support her students and communicate with parents.
Frustrations
Confusing or incomplete onboarding that makes it hard to access or understand the apps.
Technical barriers, like authentication methods that don’t work on mobile devices.
Lack of clear guidance or resources to help her make the most of the apps.
Process
Outcomes
Smoother onboarding process with reduced friction for both mobile and desktop users.
Positive first impressions and stronger engagement from teachers and parents.
Consistent look and feel across communications and resources, reinforcing credibility and brand trust.
Key Learnings




